当前位置:  首页 » 理论探讨

前沿荐读|陈明:共同富裕、资本重组与农村集体经济革新

来源:      发布日期:2023-12-21 10:59:56      发布人:       

作者简介

陈明,中国社会科学院大学政府管理学院副教授,中国社会科学院政治学研究所副研究员,硕士生导师。

摘要:共同富裕政策范式的出台对农村集体经济发展提出了新的更高的要求。集体经济的制度潜力尚未得到充分释放,中国农村集体经济仍然存在较大的资源重新配置空间。发展新型农村集体经济的核心是通过资本重组实现传统集体经济与市场经济的有机衔接。促进外部资本与集体资本的有机结合,要逐步从要素匹配阶段向资本深化和资本惠益阶段延伸。未来必须树立一种“大公有观”,根据村庄类型和禀赋结构灵活选取农工综合体、不动产投资信托基金、社会企业等组织形式,推进集体经济的资本重组。

关键词:新型集体经济;资本深化;农工综合体;REITs;社会企业;

一、引言

2020年10月,党的十九届五中全会审议通过《中共中央关于制定国民经济和社会发展第十四个五年规划和二〇三五年远景目标的建议》(以下简称《建议》),要求“坚持共同富裕方向”“扎实推动共同富裕”,并将“全体人民共同富裕取得更为明显的实质性进展”纳入远景目标。习近平总书记在关于《建议》的说明中指出,“这样表述,在党的全会文件中还是第一次”。以此为标志,共同富裕正式提上了新时代的政策日程,同时,意味着共同富裕开始超越一种理论目标正式进入社会主义现代化实践。当前,城乡差距仍然在国民收入差距中占据相当大的比重,促进农民农村共同富裕是扎实推动共同富裕的内在要求和重要方面。

中国农村存在一种特殊的经济类型——集体经济。长期以来,农村集体经济承载着共同富裕的社会主义理想,甚至被视作中国特色社会主义的重要标志。我国农村集体资产规模庞大,农业农村部的清产核资数据显示,全国共有集体土地总面积65.5亿亩,农村集体资产7.7万亿元。由于我国没有农地买卖市场,也就缺少农地价格形成机制,集体土地很难计价。只看农村账面资产似乎规模有限,但一旦将土地价值考虑进去,农村集体资产规模则不可谓不庞大。当前,农村集体经济的活力还不强,集体经济的制度潜力尚未得到充分释放,特别是集体资产资本化程度很低,大多还处于沉睡状态,中国农村集体经济仍然存在较大的资源重新配置空间。

共同富裕、资本治理等新政策范式的出台对农村集体经济发展提出了新的更高的要求。习近平总书记指出,现阶段,我国存在国有资本、集体资本、民营资本、外国资本、混合资本等各种形态资本,要注重激发包括非公有资本在内的各类资本活力,规范和引导各类资本健康发展。2023年中央一号文件要求,构建产权关系明晰、治理架构科学、经营方式稳健、收益分配合理的运行机制,探索资源发包、物业出租、居间服务、资产参股等多样化途径发展新型农村集体经济。促进农民农村共同富裕,一个很重要的方面就是通过资本重组实现传统集体经济与市场经济的有机衔接,发展壮大新型集体经济。如果把这个功能发挥好,农村集体经济就有了超越性意义,乡村振兴也有可能实现弯道超车。本文的主旨是,在共同富裕的政策范式下,讨论如何通过集体资本与外部资本的有机结合,建立符合市场经济要求的集体经济运行机制,从而为农民农村共同富裕提供新的财富源泉。

二、农村集体经济

发展的真题、难题与破题

现行的农村集体经济已经与公社时代以及改革之初的集体经济有了根本性区别。公社时代,整个生产队乃至生产大队的投入产出进行统一核算,“集体”内部的土地、资本和劳动力统筹调配。中国改革的成功就在于打破了这一封闭固化的制度结构,而代之以更为灵活的以家庭决策为基础的资源配置方式。在新的制度框架下,乡村中多种经济形态得到发育,但对外通常都宣称是“集体经济”。主要原因是“集体”这个范畴与社会主义之间的制度距离比较小,容易为各方所接受。在后续的改革中,农村集体经济的发展主要经历了两个波段。

第一个波段,是改革开放后乡镇企业的兴起与分化。依托个人与集体结合的组织方式,乡镇企业发展起来了;而在经济大潮之下,兴起的乡镇企业很快又出现了新的分化。大部分乡镇企业只是昙花一现,短暂兴盛之后即在市场竞争中被淘汰或兼并;保留下来的大多是通过改制与村庄集体经济脱钩,转变成通常意义上的公司制企业;还有很少一部分演化形成了村企合一体制,这也就是我们现在比较熟悉的“超级村庄”。该波段在2000年基本结束。这次分化完成后,大部分村庄其实已经没有什么工业了,所谓的村庄集体经济组织(或代行经济职能的村委会),严格来讲只是由土地所有权联系起来的一个产权持有主体。

第二个波段,是城市化带来的村庄类型的深度分化。2000年以后,城市化快速扩张,大中城市近郊的地理区位直接转化为财富和现金流,城中村、城郊村发展起来了。城中村、城郊村的集体经济主要有两种形态:一是村集体直接掌握的固定资产,主要是工业厂房、商贸中心、批发市场等租赁型物业;二是由于前期改制不彻底,外部利润暴增后引发反复博弈谈判,最终形成村集体持有一定股权的股份合作制企业。除此之外,剩余的是占比超过70%的基本上没有工业的典型农区村庄。这一格局大体在2010年前后形成,此后未发生大的变动。

以小而散的农业经济为主导的典型农区村庄恰恰是中国乡村的主体,这些村庄的集体经济发展才是我们通常意义上讲的发展农村集体经济的真题。任何以城中村、城郊村和经济发达村为范本的集体经济发展问题的讨论都错置了准星,因为这是两种本质上不同的经济形态,不具有可比性。当前,在典型农区,所谓发展农村集体经济,主要是通过土地的集体运营发展一些设施农业或者配套产业;基础更为薄弱的,则主要是通过外部帮扶,形成小规模的资金池。这些村庄绝大多数缺少健康的现金流,难以在市场经济环境中可持续生存,一旦离开外部扶持,很快就会颓势尽显。笔者认为,对于这两类集体经济,更合适的概念应该是村庄“本级经济”,其主要功能是支持乡村治理中村级组织体系的经济运转。显然,这样的集体经济非但不足以支撑共同富裕的要求,甚至还存在不同程度的资源耗散,其中流弊饱受争议。这是典型农区村庄集体经济发展面临的难题。

经过多年的观察和探讨,学界在农村集体经济发展的问题上逐步开始破题。其中,不少构想都指向一个方向,就是实现集体资本与外部资本的有机联合。代表性的观点主要有:黄宗智认为,未来通过国家掌握的“社会主义资本”与集体经济组织的结合,有可能起到将之前未经明确的集体产权资本化的作用,成为推动乡村发展的资源和动力。温铁军比较看重乡村生态价值,主张运用PPP模式发挥财政投入的杠杆作用,来撬动生态资源的价值增值。赵燕菁的核心思路是,使传统农村集体资产获得合法的资本接口,将村集体组织改造成能够捕获各类资本的现代组织,实现集体资本、国家资本和产业资本的有机整合。

在众多的改革思路中,集体资本与外部资本有机联合是最具操作空间和发展前途的,但目前还有许多重要问题没有讲清楚。第一,共同富裕对集体经济的要求是什么,集体经济能够以何种方式、在何种意义上推动共同富裕?第二,集体经济与外部资本联合究竟有哪些具体机制,所谓的资本接口或者撬动资源价值,如何操作?第三,现行以村庄为单元的集体经济构造与外部资本联合,是否符合社会主义的制度要求?这些问题不讲清楚,上述思路就只能停留在构想层面,而难以进入实质性的操作环节。以下将围绕这三个问题展开讨论。

三、共同富裕视野下的农村集体经济

(一)共同富裕首先是一个生产方式变革问题

共同富裕的经济本质是平等,其相对性概念则是不平等。很多人把再分配视作解决不平等的主要方式,共同富裕的要求提出以后,人们争相援引《21世纪资本论》中的一句话——“把分配问题重新置于经济分析的核心”。

而事实上,无论是马克思主义学说还是主流经济学理论,都认为经济分析的核心首先是生产问题而非分配问题。马克思有一句经典论述:分配关系和分配方式只是表现为生产要素的背面,分配的结构完全决定于生产的结构,分配本身是生产的产物。这其实已经从本质上把这个问题说透了。主流经济学也持同样看法,科尔奈认为只有将资本主义视为一个完整体系,才能更好地理解资本主义的本质,分配源自资本主义整个体系的运作,这个观点与斯密、熊彼特、哈耶克一脉相承。20世纪80年代,邓小平在讲到共同富裕问题时,其原话是,“社会主义的本质,是解放生产力,发展生产力,消灭剥削,消除两极分化,最终达到共同富裕”。“共同富裕的构想是这样提出的:一部分地区有条件先发展起来,一部分地区发展慢点,先发展起来的地区带动后发展的地区,最终达到共同富裕”。从中可以很清楚地看到,邓小平理论中共同富裕既是生产问题也是分配问题,但首先是一个生产问题;生产和发展才是共同富裕的起点。

将共同富裕置于更宏阔的历史时间中审视,其中更是内含了一个生产方式变革的隐喻。从世界历史进程看,我们依然处在马克思主义所指明的历史时代,这个时代的历史任务是社会主义替代资本主义,实现这一任务,核心范畴是以社会主义的生产方式替代资本主义的生产方式。推动共同富裕,根本上要通过生产方式的改造来建立一个更公正的社会。相较于其他经济形态,集体经济的优势在于天然地具有对等连接生产与分配的制度基因。但要真正把这一优势发挥出来,首先要将其生产功能挖掘和解放出来,也就是从生产端(生产方式)调整入手来实现分配端(社会结果)的调整。

(二)农村集体经济究竟属于“几次分配”?

最初,关于分配问题的讨论主要围绕分配和再分配两个概念展开,并不存在多次分配的划分。所谓分配,其基本的经济学含义是按生产要素投入的多少进行分配,分配结果实际是要素报酬;所谓再分配,就是在要素分配基础上,国家通过税收等财政手段对分配结果进行调整。后来的经济学中,人们习惯于把分配和再分配称作一次分配、二次分配。至于说三次分配,实际是在分配和再分配这一经济机制之外的助推力量,很多人简单地把三次分配理解为慈善事业、企业社会责任等等,这是比较片面的。三次分配的核心价值不在于挖掘了多少财富资源,而在于是否能够为共享生产率成果提供更多的润滑和助推。

严格意义上讲,分配和再分配是现代经济学概念,是资本主义时代以来的现代生产方式的产物。其标准的经济学模型是,理性计算投入产出,通过资本循环扩大生产,并受到边际效用等规律的约束。而传统经济的特征是,几乎没有资本积累,生产与交换范围狭窄,生产与分配高度合一。这本质上是一种“伦理共济”经济,其核心价值是“维持生计”。当一种经济形态尚未引入现代生产方式时,谈论其分配和再分配结构是不严谨的。如果要借用一下,传统经济中所谓的“二次分配”更多是内部救济,而所谓“三次分配”更多是富人之间的“道德社交”。

目前情况下,典型农区的农村集体经济大多还处于传统经济形态。这种集体经济无论是通过各类资产创收补贴运行费用,还是作为“二传手”发挥扶贫功能,都只是一种小共同体内部的救济机制,而非真正的再分配机制。这决定了其在改善不平等乃至推动共同富裕方面的作用是十分有限的。如果希望真正发挥集体经济促进共同富裕的作用,首先必须将其纳入现代生产方式下的社会分工体系。

(三)集体经济促进共同富裕的逻辑序列

从现有经验看,发挥农村集体经济对共同富裕的促进作用,通常会经历三个逻辑阶段,贯穿其中的一个线索则是集体资本与外部资本的有机结合。

1.要素匹配。部分交通闭塞、经济薄弱的农村地区,局部存在过剩劳动力或部分丧失劳动能力的人口,这部分人口不能与其他生产要素有效结合,导致就业的严重不充分,进而表现出不同程度的贫困。脱贫攻坚过程中,依托集体经济注入外部资本,劳动力、土地得以与资本有机结合,进而实现了发展性减贫。

2.资本深化。典型农区的资本深化主要通过两个途径展开:在农业生产环节,专业农户通过多渠道扩大投资,通过资本替代劳动实现了农业生产中劳动生产率的提升,巩固了集体经济的微观基础;在农业地头生产环节之外,通过资本下乡投资农业前后端关联产业,推进一二三产业融合,带动区域性的乡村产业发展,有效延长了集体经济的产业链条。

3.资本分益。打破村庄甚至乡镇行政区边界,外部规模资本与区域性集体经济中高值要素有机结合,通过集体经济要素的资本化,塑造能够与现代市场经济有机衔接的集体经济形态。到这个阶段,增加农村居民的直接就业已经不是集体经济的首要任务,集体经济主要通过收益分红、惠益分享等方式回馈社区居民。

四、资本重组与农村

集体经济革新的机制设计

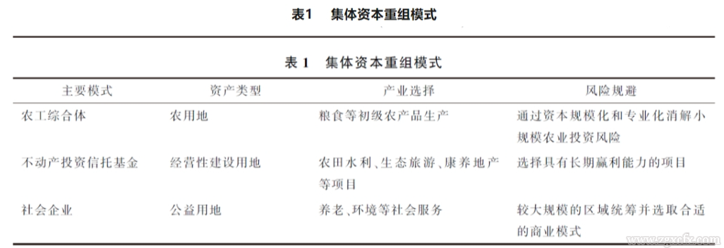
推进农村集体经济与社会资本的有机衔接,可供选择的机制大致包括农工综合体、不动产投资信托基金、社会企业等三种模式。

(一)农工综合体

1.发展背景。农工综合体起源于苏联,在苏联国民经济体系中,这是一个生产初级产品和食品的大型经济部门。苏联解体后,这一产业组织方式在一些独联体国家保留下来,并针对市场经济要求进行了适应性调整。农工综合体通常包含四大分支部门:(1)农业部门,包含广义的农业、林业、畜牧等行业,这是农工综合体的基础;(2)工业部门,主要提供物质资料和生产装备等的生产和服务;(3)流通部门,包括运输、加工、销售等行业;(4)支持部门,与农工综合体相关的信息、社会、科研及其他基础设施建设。其微观单元的组织方式复杂多样,可以包括合作社、农业企业、农业协会、家庭农场、农场企业等。

农工综合体是俄罗斯、乌克兰、哈萨克斯坦等国家农业生产的主要组织形式,同时正在向西班牙、捷克、阿根廷、智利等欧洲和拉美国家扩散。近些年农工综合体在全球农产品市场中的表现抢眼,已经成为上述国家农业发展的关键支撑。比如,乌克兰农工综合体具备完善的基础设施网络和研究支持系统,是国家经济体系中最重要的组成部分之一,正在通过综合体内部的结构平衡和企业重组、改革土地产权关系等方式更好适应全球经济发展。西班牙东南部的阿尔梅里亚农工综合体不但发展了高效的农业生产,成为欧盟主要的蔬菜供给来源,而且在发展高效可持续的生物经济系统方面加速整合。

2.模式分析。在此,需要重点回答的一个问题是农工综合体模式为何能够成功?很多人把苏联体制当作低效的代名词,实际上苏联体制下经济低效的主要原因是宏观的刚性计划管制和微观上的软预算约束。具体的生产组织形式是技术中性的,处理好产权边界与规模边界,任何组织形式都有可能产生良好的技术效率和利润报酬。阻碍后发国家农业发展的瓶颈因素通常有两个:一是人多地少,横向规模效率不足,代表性的如东亚诸国;二是产业链条不完整,纵向交易成本过高,代表性如独联体和东欧诸国。农工综合体实际是一个集团化了的农业产业集群,这一模式下以重资产投资打通纵向一体化体系,带来垂直效率大幅提升,继而通过微观主体的整合重组带动横向规模化,最终实现农业的“双向一体化”。农工综合体与一般的企业组织方式没有本质不同,其内部同样有明晰的产权边界,其规模边界也遵循关于企业规模边界的一般理论。

实际上农业发达国家也是在克服此类问题的过程中发展起来的。美国利用农场规模大的优势,通过专业化农场直接与产业链上下游对接实现了产业体系的贯通;欧洲利用合作制的优势,通过专业农户组建规模化的合作社实现了外部利润内部化,比如荷兰的乳业、鲜花都是靠大型合作社运作的。这两种方式在大部分后发国家很难起步,于是农工综合体就发挥了替代性作用。其实,美国也有一批大型农业企业,虽然与农工综合体叫法不同,但实质差不多。对于农业基础弱质分散的国家来说,借鉴农工综合体的模式,通过大资本介入形成纵向一体化结构,不失为建设农业强国的一项战略选择。

3.机制设计。我国有很多与农工综合体类似的形态,新疆生产建设兵团、黑龙江农垦以及各地的垦区,实际与农工综合体架构非常类似。只不过由于历史原因,农垦体系“企业办社会”的规模远远大于农工综合体,而在工业、流通和支持部门方面又不及农工综合体健全。近些年,农垦体制也在不断改革,比如黑龙江农垦改制为北大荒农垦集团后,已经逐步实现了以生产为中心的集团运作。此外,一批大型企业进军农业,先通过纵向重资产投资完善架构,再介入农业生产环节,与农工综合体运作逻辑具有很强的相似性。

在现有基础上,通过农业企业集团的适度拓展组建农工综合体具有较强的可行性。宏观上,可以考虑组织供销总社、新疆兵团、融通、中信、中粮、中化、北大荒等涉农机构分别牵头组建,同时鼓励民营企业平等进入。微观上,农工综合体内部产业联结机制可以十分灵活,既可以与专业农户直接对接,也可以将若干集体经济组织整体纳入。农工综合体负责农田基础设施及全产业链贯通服务,大规模家庭农场可以直接成为农工综合体的一个基层生产单位,小农户可以将土地经营权流转给农工综合体后成为专业产业工人,也可以在农工综合体内部优先获得其他就业岗位。具体的微观组织模式具有内生性特征,处于动态约束—演化结构中,这里不再一一列举。

(二)不动产投资信托基金

1.发展背景。REITs起源于20世纪60年代的美国,是通过向特定投资者募集资金,由专门投资机构进行不动产投资经营,并将投资收益按合约分配给投资者的一种金融产品。这是一种资产证券化产品,可以把流动性较低的不动产转化为具有流通性的交易基金,投资者可以较低门槛参与不动产投资,而不需要实际购买地产。在美国,REITs的底层资产包括办公楼、购物中心、公寓、酒店、度假村、仓储设施等。当前,国内市场房地产信托的底层资产主要集中在基础设施项目。中美之间的差异化特征是由发展阶段、产业结构等基本国情所决定的,底层资产的差异并不影响利用此类产品实现部分资产资本化的可能性。

2.模式分析。不动产信托产品具有一些特定优势,下一步有可能成为权益型融资的一个增长极。从资金端来看,与其他金融产品或直接的不动产投资相比,这类产品具有运行规范、收益稳定、监管透明、风险可控等优势。从资产端来看,通过信托基金的运作,不动产权益人可以通过存量资产权益实现低成本的融资,从而降低资产负债率、增强再投资能力,有利于增强市场流动性。在美国,多数的不动产投资信托基金是通过私募形式投资于商业地产的;中国起步较晚,对底层资产类型要求严格,目前只开放了基础设施领域的公募投资。前者的优势是回报率稍高,但风险也更大一些;后者投资基础设施,或许没有商业地产回报率高,但更为稳健。

3.机制设计。中国农村集体资产中,实际上也有一些具有市场潜力的项目,包括一些农田水利、生态旅游、康养地产等,但是受资金和管理等因素的制约,实际回报率大多没有达到其潜在水平,运营改善后将具有较大增值空间。这部分资产有两种资本化方式:(1)对于经营绩效尚可的,可考虑以现有集体经济组织成员为基础,再吸纳一部分外部资本,共同组成一个私募基金,通过再投资和管理专业化提升收益水平;(2)对于经营绩效不佳的,可以考虑整体打包给外部资本,将远期投资收益折现,这笔资金可以以股份化的方式直达农户。

需要说明三点:第一,与基础设施信托产品通常采取的公募方式不同,农村集体资产信托产品社会认可度低、交易复杂度高,为确保投资精准性和发行成功率,初始阶段最好通过私募方式发起,国有资本要发挥示范带动作用。第二,典型农区大部分村庄的集体资产规模都很小,因此通常需要在县域乃至更大范围内将某一类资产整合为一个资产包,作为整体发行上市。第三,此类项目转移的是特定时限内项目的特许经营权或经营收益权,不涉及土地使用权的估值和转移,与农村土地集体所有制具有良好的兼容性。

(三)社会企业

1.发展背景。社会企业起源于英国,是一种通过商业手段来实现社会目标的企业类型。20世纪80年代以后,传统社会组织在遭遇了理想主义褪色和资源渠道危机之后,转而选择运用商业化模式维持自身存续和发展,由此带来了社会企业的兴起。如今,社会企业在英国、美国、日本等发达国家蓬勃发展,中国的社会企业才刚刚起步。社会企业在宏观上容易定义,但由于不同国家社会企业的生成逻辑和社会目标的差异,其具体界定通常没有统一标准。从实际出发,社会企业不应该被视作一种法人类别,而应将其视作一种行业类别或者属性类别更为恰当。

2.模式分析。从发达国家实践来看,社会企业能够持续运作并发挥作用,一个关键因素是能够在市场上赢利,至少是达到收支平衡。而且这个收入主要是来自提供社会服务所获得的报酬,而非来自福利基金、慈善捐赠以及政策支持。在激烈竞争之下,回报率稍高的领域都已经为商业企业所占据,义务教育、基本医疗这些领域都已经由政府统一兜底,而很多社会事业领域并无足够的利润规模空间,因此社会企业要找到一种真正适合的商业模式并不容易。社会企业之所以能够大规模存续,很重要的市场来自激发低收入和弱势群体的需求,通过为这部分人群提供兜底性的社会支持来激发市场潜能并实现赢利。这一模式得以实现的一个重要前提是低收入和弱势群体要有一定的服务需求和支付能力,这意味着他们必须脱离赤贫状态。对照中国现实,脱贫攻坚取得胜利后,绝对贫困消除,农村低收入和弱势群体的兜底性社会网络基本由村集体经济承担。在这一背景下,将一批集体经济组织通过适当机制转型为社会企业,就有了很强的必要性和可行性。

3.机制设计。集体经济转型为社会企业,当然意味着其组织类型的转变,但并不是直接将农村集体经济组织从特别法人转制为企业法人就可以了,农村集体经济组织要转型为社会企业必须先进行区域联合。主要原因在于:(1)以村庄为单元的集体经济最大的问题是分散化和弱质性,规模太小、资本实力太弱,难以与外部资本结合,无法达到企业的最小规模;(2)一个村庄的市场容量太小,缺少足够的利润空间,无法达到企业运作所需要的最小市场规模;(3)村庄区划是一个行政单元,而一个产业单元有可能涉及多个村庄,这时个别村庄的发展既可能有正外部性(带动就业),又可能有负外部性(污染或通道),这会引发区域性发展和治理的不平衡。这种情况下,最好通过规模经营实现外部成本内部化。因此,集体经济转型为社会企业,至少要以县域为基本单元组建社会企业平台公司,平台公司与外部资本有机衔接、统筹运营,平台之上根据乡村社会事业需求组建不同领域的专业化公司,集体经济组织成员通过集体资产让渡换取社区服务。

五、集体资本重组的政治经济学

(一)集体资本重组的理想图景

传统经济之所以难以跃迁为现代经济,核心问题是存在一个供给制约下的“欠发达均衡”,即难以走出“资本稀缺技术落后—低产出低收入—储蓄率低投资不足”的循环(纳克斯循环)。很多地方的农村集体经济还没有走出这个循环,也就很难实现向现代生产方式的跃迁。其中隐含的一个更大弊端是集体资产并非完全处于沉睡状态,而是存在严重的寡占和低价使用,而利益受损最大的无疑是普通农户。集体经济转型的关键路径是:通过大尺度的资源整合和资本化途径使集体资产接入现代产业分工体系。上述三种模式,基本覆盖了农村现有的集体资产类型和生产活动(表1)。

农工综合体模式,重点针对的是农用地和农业生产。通过这一联合,集体和农户可以低成本地实现与大规模产业链的对接,从而更大程度上降低成本并获取产业链后端超额回报。过去,一些社会资本投资农业生产环节出现过不少失败案例,主要原因是资本规模不够大,又总想赚快钱不肯踏踏实实搞农业。农工综合体的优势即在于规模化和专业化,总体而言能够消解小规模农业投资的风险。甚至可以预见,这种模式将成为全球农产品和初级产品竞争的主要市场主体。

不动产投资信托基金模式,重点针对的是集体经营性建设用地和项目运营。在农村集体经济中,此类资产存量十分庞大,但大多没有进入资本循环,长期处于沉睡或者低效运转状态。脱贫攻坚中,我们曾经采用过的一种方式是政府承担全部的重资产投入,并将收益量化分给农户。这种方式通常不考虑经济效益和风险回报,在消除绝对贫困过程中可以采用,但在全面推进乡村振兴过程中必须转换资本运作方式。信托基金就是政府投资的一种替代模式,信托产品必须选择具有长期盈利能力的项目,因此引入信托产品并不意味着激活所有的集体资产,但可以为其中一部分有市场价值的资产盘活提供资本接口。

社会企业模式,重点针对的是公益用地和社会服务。这一模式对于大部分典型农区村庄都具有适用价值。成功操作的关键:一是较大规模的区域统筹,至少是县域范围内的;二是选取合适的商业模式,农村的养老、环境等方面产业都具备相应的基础。在理想运作模式下,社会企业不但可以提供社会服务,还能吸纳相当数量的在地劳动力,实现生产和就业的同步改善。

现代集体经济的前途是通过生产方式跃迁,将前市场社会的分配逐步转化为市场分配,结果会带来多次分配的改善。集体经济与外部资本结合能够为共同富裕带来的可能贡献包括:就业改善、资本回报增加、农业产业链延长和价值链提升、信息透明化和农民谈判地位上升、社会企业带来的社区福利,以及由此促成的宅基地制度等方面改革的实质性破题。这些方面都会带来财富增值和分配上的更加平等。

(二)广义资本与社会主义的资本形态

无论是城市化还是农业农村现代化,都离不开资本拉动,面对农民农村初始资本积累严重不足(很多村庄近乎为零)的现状,要盘活集体资产就必须通过其与外部资本的联合重组。关于这一制度设计,经常能够听到一种质疑之声,即认为集体资产的股份化会损害集体所有制。这种反对和质疑的声音在推行农村集体产权制度改革时就已经出现,后来发展新型农村集体经济的实践中仍在持续。摆脱这种认识的束缚,关键是要正确认识广义资本与社会主义的资本形态。资本是社会主义市场经济的重要生产要素,在现代化经济体系中,不同类型的资本属于平等的经济要素,任何资本的合理获利实际都是要素参与经济活动的回报。习近平强调必须深化对新的时代条件下我国各类资本及其作用的认识,规范和引导资本健康发展,发挥其作为重要生产要素的积极作用。这一问题,具体可以从以下方面来理解:

首先,在社会主义初级阶段,公有制的实现形式一定是复合多元的。改革开放之初,关于公有制实现形式的争论十分激烈的时候,于光远就作出一个重要的判断,即初级阶段将出现各种传统公有制以外的新兴复合的社会主义公有制形式,甚至可能成为初级阶段所有制的主要形式。此后的党代会报告中,多次提出新的判断,对社会主义初级阶段公有制的认识逐步深化。党的十八届三中全会提出国有资本、集体资本、非公有资本等交叉持股、相互融合的混合所有制经济,是基本经济制度的重要实现形式。这标志着关于社会主义初级阶段资本形态的认识趋于成熟。

其次,在城市经济领域,混合所有制改革已经取得了成功并积累了经验。从20世纪末开始,各类企业就开始了多轮的混合所有制改革,本质上也是国有资本与民营资本的有机联合。在混改中,不仅有人们熟知的国有企业,其实还有相当数量的城市集体企业。城市集体经济与农村集体经济只是产业类型上有区别,而产权属性或者资本属性并无本质区别。从这个意义上讲,城市经济中混合所有制改革的成功经验完全可以为农村集体经济所借鉴。

最后,在社会主义初级阶段和全球市场资本主义两个基本条件下,在经济活动中不可能完全摆脱资本的行动属性。从全球范围看,资本主义时代以来所勘定的资本逻辑、市场体制、竞争机制等制度规则仍然居于主导性地位,要想摆脱资本寡占就只能壮大资本,要想不从属于资本就必须与资本结合。克服资本主义生产方式的局限,发挥资本作为生产要素的积极作用,必须基于广义资本的认识,树立一种“大公有观”,适应、把握和引领现时代的资本运行规律,进而从资本运行的制度体系内部去着手寻找解决方案。

(三)超越小共同体的社会主义公有制

现行的以村庄为单元的公有制形式,在法理上有一个专门的概念,叫作“总有制”。其基本的制度内涵是个人被吸纳为团体的成员,并依据成员权享有对团体共有物的利用和收益权,但不存在潜在或明确的份额,因此个体不具有处分权和分割请求权。在这一制度下,集体不可分割、不能解体,土地等集体资产也无法划分份额。经历四十多年的改革,现行土地集体所有制的实然形式已经与此相去甚远,但村庄仍然是集体所有制的基本单元。从机制设计上看,实现集体经济的资本重组,势必要打破以村庄为单元的集体经济边界,这在一定程度上与人们对传统集体所有制的认识不尽一致,因此有必要从理论上作进一步澄清。

第一,设立集体经济制度时的本意并非要搞“总有制”。新中国成立之初推进集体化,主要是服务统购统销。为了给工业化提供基础,国家出台了统购统销的政策,但一家一户谈判有难度,将农民以集体的形式组织起来,更便于获取农民的劳动剩余。按照经典理论,现代化过程是一个资本替代劳动的过程,但由于工业化起步阶段几乎没有资本积累,于是以组织化的农民劳动产品形成资本原始积累成为唯一选择。可以看出,作为今天集体经济制度蓝本的集体化运动是一个现实的经济战略,是先有经济战略才有了组织方式,尔后才有了法理确认。指出这一点是为了强调,不能拿固化的理论去束缚现实发展,那样是本末倒置。

第二,发展新型集体经济必须超越村庄小共同体的局限。人类走出“马尔萨斯时代”以前之所以会出现“欠发达均衡”,是由彼时的人口与经济机制决定的;而在资本全球化时代,仍然存在小共同体内部的“欠发达均衡”,则是由制度锁定的。资本重组的目的是为农村过剩和闲置的生产要素注入流动性,这就要求重建资本通道,而以村庄小共同体为单元的集体经济不具备这种承接能力,必须将之改造为一个更大的“平台单元”。

第三,小共同体不会自发地演化为社会主义的基层组织。恩格斯早已指出:在市场经济出现以前出现的一切形式的公社同未来社会主义社会只有一个共同特点,就是生产资料由一定的集团共同所有、共同使用。但是单单这一个共同特性并不会使较低的社会形式从自身产生出未来的社会主义社会。小农村社共同体真正进入市场经济的大潮后,一部分会消失、一部分会转型、一部分会在社会化基础上重建。完成从传统向现代转变后的小共同体,才会成为真正的社会主义基层组织。

图片

六、配套改革

农村集体经济的现代转型是一个系统工程,涉及多方面制度的协同匹配。关于集体经济资本重组的机制设计要落地实施,需要开展一系列配套改革。

第一,推广“政经分开”改革。中央对“政经分开”改革已经作出若干部署,但一直未能全面推开。集体经济的资本重组,仍然需要以此项改革为基础和前提。具体内容包括:(1)经济功能与治理功能分开。集体经济不再与村庄治理捆绑在一起,实现经济活动与治理活动的专门化。(2)经营活动与人口负担分开。集体经济不再负担过剩的劳动力(事实上也负担不了),与扶贫工作相关的就业保障在更大范围内统筹考虑。(3)经营单元与村庄单元分开。打破以村庄为单元的集体经济组织范围,产权与经营规则确定后,把规模确定的任务留给市场。

第二,深化土地制度改革。现阶段,上述三种资本重组机制皆不涉及土地所有权关系的变化,只是对不同类型土地的使用权和收益权进行规模化的打包运营。未来,随着集体经济参与的混合资本的壮大,在必要时可以建立专门机构帮助农民集体代持土地所有权。比如,可以考虑借鉴国资委的机制,由市县级政府设立直属特设机构“集体资产监督管理委员会”作为人格化代表来代行集体资本出资人职能。

第三,相关法律和政策的配套调整。当前法律和政策体系中,对于集体经济资本重组的限制性条款比较多。相关设计落地实施,需要对《土地管理法》《公司法》《信托法》等法律相应条款进行修改,可以考虑先经全国人大授权开展若干试点,待试验成熟后再逐步推广。此外,还需要配套出台相关政策。比如,此前REITs只针对部分基础设施项目进行试点,应用领域还比较有限。2022年7月,农业农村部等四部门印发文件,鼓励采用PPP、REITs等模式来投资农业产业融合发展、现代设施农业、乡村建设等领域。放宽REITs底层产品是一个积极信号,但运用该机制的一个前提条件是要有持续稳定的回报,上述领域中很多不具备这一条件,要注意防范投资风险。再比如,此前有关部门对于合作社中国家资本与集体资本直接形成的资产在涉及解散、破产清算时的管理作出过规定,农工综合体、社会企业要发展,同样需要对此类问题进行明确和细化。



版权所有:山西大学社会哲学与城乡发展研究中心
地址:山西省太原市小店区坞城路92号 邮政编码:030006 联系电话:0351-7018221